Pack a Blender file before uploading
Our system supports both packed and packed Blender files; however, we recommend packing your Blender files before uploading in order to upload your project as a single file without missing assets.
For packed files
Blender has the ability to encapsulate (incorporate) various kinds of data within the blend file that is normally saved outside of the blend file. For example, an image texture that is an external image file can be put “inside” the blend file. This allows sharing a full project as a single file, instead of e.g. an archive containing the blend file and all its dependencies:
Before uploading, please pack your Blender files with the following steps:
Click "File" -> "External Data" -> "Pack All Into .blend" to pack your assets.

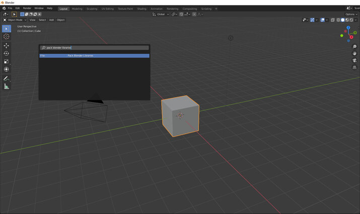
If you use linked libraries, please click "Edit" -> "Operator Search...", then search & click "Pack Blender Libraries" to pack them.
https://youtu.be/QJ9TCCueZoA
Please keep in mind that the textures of all linked libraries need to be packed (Follow the instructions from Step 1).


Please note that:
Some textures such as video textures, and image sequence textures cannot be packed into the .blender file. We recommend uploading the Zip file or the folder containing the unpacked .blend file with these textures.
If any add-on supplied by 3rd parties you use doesn't work directly, please contact us in order that our team can assist you with the rendering.
For unpacked files
Please make sure that you use relative paths in your file before uploading unpacked files.
There are some ways to upload such files to our system:
Upload the folder which contains your .blender files together with all its assets including external textures, linked libraries, fonts, video/image sequence textures...
Upload the Zip file:
Add to archive the .blend file and all the directories containing your data (.blender files, textures, and others) into a Zip file.
Upload the Zip file to our system
Unzip the file by our Extract Zip File feature into a folder
Finally, you can select the folder and launch to render
We are pleased to assist you, so don't hesitate to contact us with any issues.
Last updated